HDHomeRun not directly connected to router

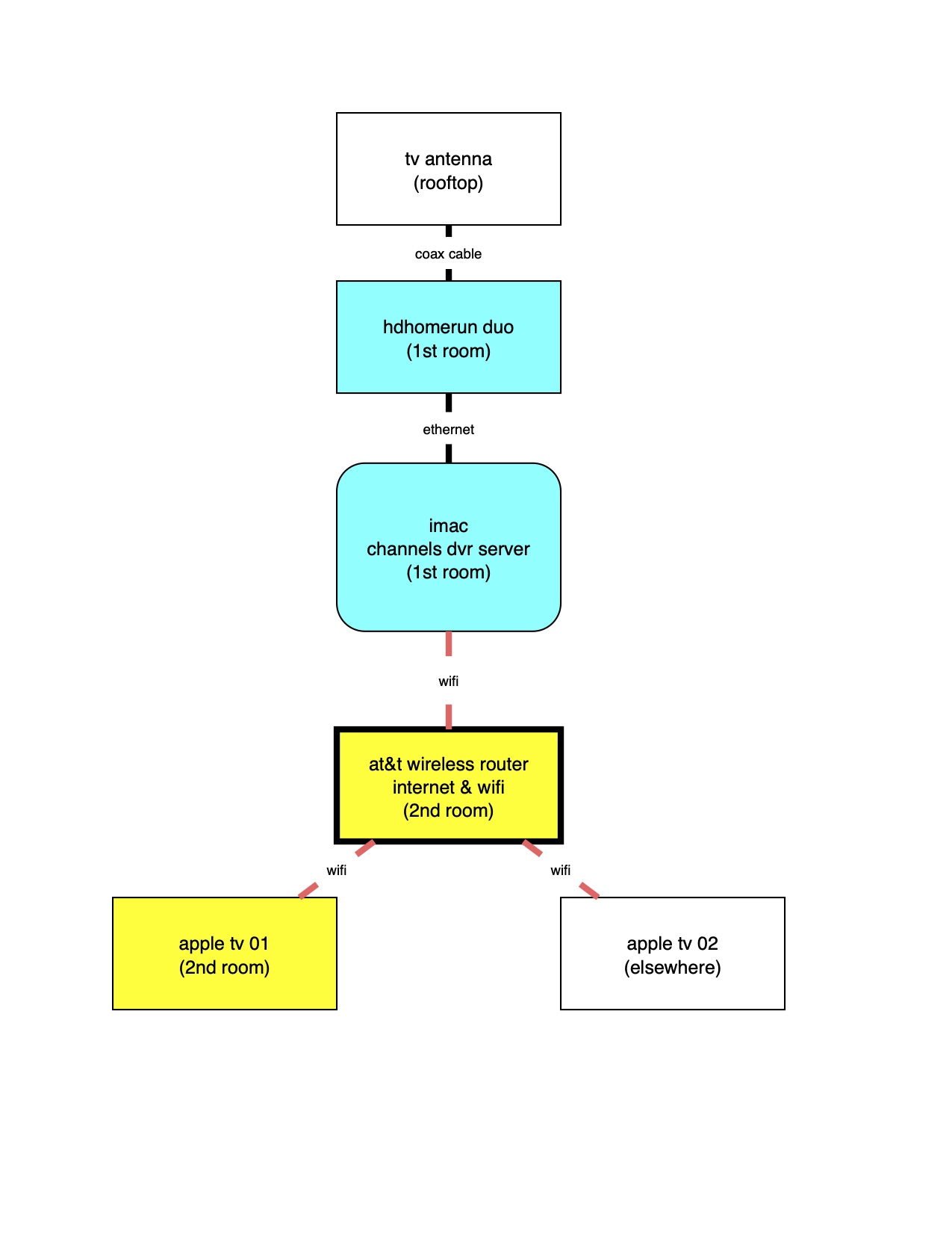
My antenna connection & computer are in a separate room from my internet connection.

Is it practical to ethernet the HDHomeRun to the iMac computer in the 1st room and wirelessly connect to the AT&T wireless router/modem in the 2nd room?

I plan to output video to two Apple TVs.

I am concerned that the HDHomeRun will not be directly ethernet connected to the AT&T wireless router/modem.

You are bound by your WiFi band width even if you are connected to Ethernet. Also depends on your inter net connection speed you subscribe might not make a difference but Ethernet is always more reliable. And of course how good is your WiFi signal from room to room.

Thanks, Charlyc. I'll let you know how it works out.

1 Like

I have my HDHomeRun and Windows 10 Channels Server connected directly to my WiFi router in my utilities closet in my basement. Also through coax wired Moca 2.5 a WiFi extender in the ground floor guestroom. These feed 1 Fire TV (4K Insignia bedroom) WiFi, 1 Fire stick 4K WiFi (kitchen), 1 Tivo Streamer 4K WiFi (basement) and 1 Apple TV 4K Ethernet to the WiFi extender (guestroom). No issues running all 4.

1 Like

I have a mesh system and have the HDHomeRun plugged into on of the ethernet ports of the satellite of the mesh router. Works fine.

Sphaera, your question was around the hdhomerun not being directly connected to the router, but I think you should also consider ethernet for your dvr server. I recommend hardwiring as much of your network equipment as possible as ethernet is more reliable and network issues involving wired devices tend to be easier to diagnose and resolve. You can get acceptable results with wifi but if and when wifi issues happen they can be a nightmare.

I'd try to have the dvr server, hdhomerun and wireless router all wired either into the router or thru a switch. Your apple tvs are less of a concern as a wifi issue there would be apparent.

I don't think just plugging the HDHR directly into the iMac will work. You'll need to do some non-intuitive config settings to the iMac so that it knows that the Ethernet and the WiFi adapters represent 2 different networks, and to allow the mac to serve as a go-between. You'd probably be better off buying a stand-alone WiFi extender and using the Ethernet port on that for the HDHR. Or, the cheapest option would be to run an Ethernet cable between the 2 rooms, or to extend the coax cable into the same room as the WiFi router so you can locate your HDHR there.

Solved.

The system as described and diagramed is up and running successfully.

The core issue was the question of the connection between the HDHomeRun and the AT&T wireless router/modem.

I had read somewhere that the HDHomeRun MUST be hardwired to the router for it to work. In fact, I found that that was not the case.

The success of tokyotony’s system (the HDHomeRun plugged into one of the ethernet ports of the satellite of the mesh router) indicated that a direct connection was not a requirement.

I did have to manually enter the address of the HDHomeRun when the Apple TV didn’t see it in a looking-for-sources system scan, but once entered all went as expected.

Thank you all for your thoughtful responses.

sphaera

If you use Silicon Dust's software, then this is the case. If you don't use their software, it's not necessary.

(The reason is that the HDHR tuners "phone home" every hour or so. Part of the process is for the tuner to refresh its internal DeviceAuth, which is a token that SD requires when receiving guide information. Since it's based upon the channels that the tuner has scanned—rather than your location or cable provider—it's still sometimes inaccurate. Channels instead uses a different manner for guide info for the DVR, so the tuners do not need internet access.

SD's software also requires an internet connection to even operate. The client/player is actually a JavaScript application that is downloaded when the app starts; no internet, no download, and therefore no app. Also, their DVR stores all recording rules in their "cloud", and the DVR queries it every 4 hours to refresh its "might record" list; SD's DVR only shows a list of programs that are candidates to record, which is far less accurate than Channels' Schedule.)

1 Like

One more feather in Channels' cap.

1 Like

I'm curious if you had to do anything to configure the mac for this setup to work? Or did it "just work" without any special configuration?

I'm a bit surprised that your Channels clients can "see through" the mac to access the HDHR tuners.

Probably set up share connection I think that's an option.

I’m not aware of any special setup. I did nothing.

I am not at the location right now, cannot checkout the various options. Will do later.

But it seems to just work.

I know little about the technicalities of wifi, but it occurred to me that the Apple TV might be talking directly to the iMac, bypassing the router.

All other functions on the Apple TV are working as expected.